Реле мініатюрні RM50
Виробник: Relpol
- Малі габарити
- Висока комутаційна здатність - до 10 А, або 15 А
- Використані матеріали дозволяють працювати реле в умовах підвищених температур і агресивних середовищах
- Герметичний корпус
- Використання - побутова і офісна техніка, аудіоапаратура, кофейні автомати, системи керування
-
- Специфікації
Дані контактів Кількість та тип контактів 1 CO, 1 NO Матеріал контактів AgSnO2 Номінальний струм навантаження 10 A / 240 В AC 15 A / 24 В DC Максимальна комутована напруга 277 В AC Максимальна комутована потужність 3000 ВA Максимальний комутований струм 12 A Опір контакту < 100 мΩ Дані котушки Номінальна напруга 3 ... 48 В DC Номінальна споживана потужність 0,36 Вт 3 ... 24 В DC
0,45 Вт 48 В DCДані ізоляції Напруга пробою між котушкою та контактами 1000 В AC контактного зазору 500 В AC Додаткові дані Механічний ресурс >107 Електричний ресурс >105 7 A, AC 250 В Температура навколишнього середовища для роботи -30...+55 °C
- Дані котушки
Дані котушки - виконання по напрузі, живлення постійним струмом
Код котушки Номінальна напруга
В DCОпір котушки при 20 °C
ΩДопуск опору Робочий діапазон напруги живлення В DC мін. (при 20 °C) макс. (при 20 °C) 1003 3 25 ± 10% 2,25 3,9 1005 5 70 ± 10% 3,75 6,5 1006 6 100 ± 10% 4,50 7,8 1009 9 225 ± 10% 6,75 11,7 1012 12 400 ± 10% 9,00 15,6 1018 18 900 ± 10% 13,50 23,4 1024 24 1 600 ± 10% 18,00 31,2 1048 48 6 400 ± 10% 38,40 62,4
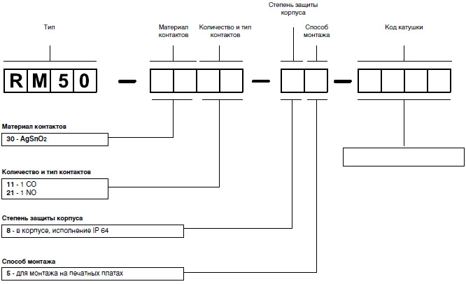
- Код замовлення
- Розміри й схеми
Габаритні розміри

Схеми комутації (вид з боку виводів)

Розмітка монтажних отворів (вид пайки)

Монтаж
Реле RM50 призначене для безпосереднього паяння на друкованих платах.






