Реле промислові RS50
Виробник: Relpol
- Реле для керування потужністю у фотоелектричних системах, що генерують електроенергію
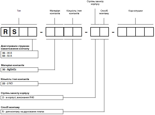
- Макс. комутований струм: 50 А (виконання RS50)
- Напруга пробою: 5000 В / ізоляційний зазор 10 мм
- Контактний зазор: RS50 ≥ 1,85 мм
- Потужність утримання: 0,1 Вт
- Для друкованих плат
- Котушки DC
- Посилена ізоляція, згідно з PN-EN 60730-1 (VDE 0631, частина 1); PN-EN 60335-1 (VDE 0700, частина 1)
-
- Специфікації
Дані контактів Кількість та тип контактів 2 CO Матеріал контактів AgSnO2 Номінальний струм навантаження 48 A / 250 В AC 48 A / 24 В DC Максимальна комутована напруга 440 В AC Максимальна комутована потужність 12 500 ВА Максимальний комутований струм 50 A Опір контакту < 50 мΩ Дані котушки Номінальна напруга 5 ... 110 В DC Номінальна споживана потужність DC: 0,48 Вт Дані ізоляції Напруга пробою між котушкою та контактами 5000 В AC контактного зазору 2500 В AC між струмовводами 2500 В AC Додаткові дані Механічний ресурс > 106 Електричний ресурс > 104 (50 А, 250 В AC, 20 °C) Температура навколишнього середовища для роботи -40...+85 °C
- Дані котушки
Дані котушки - виконання по напрузі, живлення постійним струмом
Код котушки Номінальна напруга,
В DCОпір котушки при 20 °C
ΩДопуск опору Робочий діапазон напруги живлення, В DC мін. (20 °C) макс. (55 °C) 1005 5 50 ±10% 3,75 10 1009 9 170 ±10% 6,75 18 1012 12 300 ±10% 9,00 24 1018 18 675 ±10% 13,50 36 1024 24 1200 ±10% 18,00 48 1110 110 25 000 ±10% 82,50 220
- Код замовлення
- Розміри й схеми
Габаритні розміри

Схема комутації (вид з боку виводів)

Розмітка монтажних отворів (вид з боку пайки)

Монтаж
Реле RS50 призначені для безпосередньої пайки на друкованих платах.






