Реле надмініатюрні RSM822
Виробник: Relpol
- Мініатюрне моностабільне реле для малих потужностей
- Котушка з напругою до 48 В DC з потужністю 200 і 360 мВт
- Монтаж на плату
- Працездатні в умовах високої температури і агресивного середовища
- Герметизація для пайки хвилею
- Використання - телекомунікація, побутова і офісна техніка, пристрої віддаленого керування
-
- Специфікації
Дані контактів Кількість та тип контактів 2 CO Матеріал контактів AgPd/Au 0,2 µm Номінальний струм навантаження 1 A / 120 В AC 2 A / 24 В DC Максимальна комутована напруга 120 В AC Максимальна комутована потужність 120 ВA Максимальний комутований струм 2 A Опір контакту < 100 мΩ Дані котушки Номінальна напруга 3 ... 24 В DC - чутливе виконання
48 В DC - стандартне виконанняНомінальна споживана потужність 0,20 Вт DC - чутливе виконання
0,36 Вт DC - стандартне виконанняДані ізоляції Напруга пробою між котушкою та контактами 1000 В AC контактного зазору 500 В AC Додаткові дані Механічний ресурс > 107 Електричний ресурс > 105 1 A, 120 В AC Температура навколишнього середовища для роботи -30...+80 °C
- Дані котушки
Дані котушки - виконання по напрузі, живлення постійним струмом, чутливе виконання
Код котушки Номінальна напруга
В DCОпір котушки при 20 °C
ΩДопуск опору Робочий діапазон напруги живлення В DC мін. (при 20 °C) макс. (при 20 °C) S003 3 45 ± 10% 2,25 4,5 S005 5 125 ± 10% 3,75 7,5 S006 6 180 ± 10% 4,50 9,0 S009 9 405 ± 10% 6,75 13,5 S012 12 720 ± 10% 9,00 18,0 S024 24 2 880 ± 10% 18,00 36,0 Дані котушки - виконання по напрузі, живлення постійним струмом, стандартне виконання
Код котушки Номінальна напруга
В DCОпір котушки при 20 °C
ΩДопуск опору Робочий діапазон напруги живлення В DC мін. (при 20 °C) макс. (при 20 °C) 1048 48 6 400 ± 10% 36,00 72,0
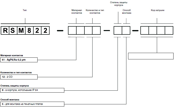
- Код замовлення
- Розміри й схеми
Габаритні розміри

Схеми комутації (вид з боку виводів)

Розмітка монтажних отворів (вид пайки)

Монтаж
Реле RSM822 призначене для безпосереднього паяння на друкованих платах.






